6.登记审核配置 

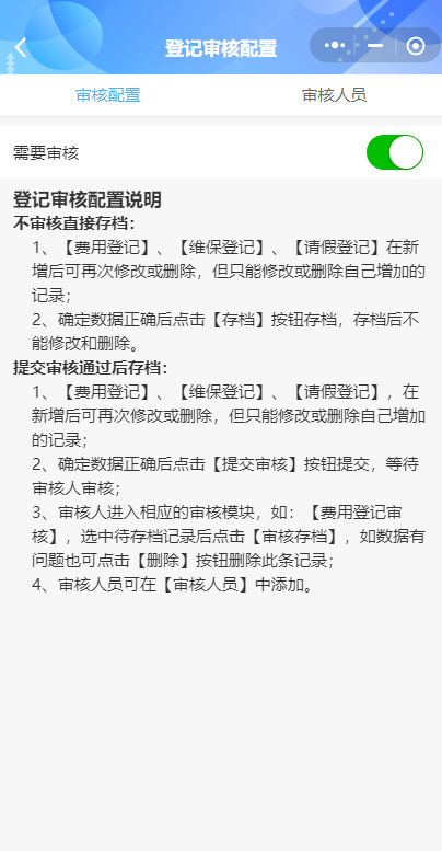
从车助手点击【登记审核配置】进入页面,可在此设置行程管理、维保登记、费用记录、请假登记是否需要审核,如需要审核则打开“需要审核”按钮,并在审核人员列表中点击右下角“+”号设置审核人员,如不需要审核则关闭此按钮。不需要审核的情况下,单位用户操作行程登记、维保登记、费用记录、请假登记时可自己进行存档操作,设置“需要审核”,则增加行程登记、维保登记、费用记录、请假登记时,单位用户操作时需要提交审核,由审核人员审核通过后方可存档。